指令级并行处理

计算机系统结构

本章内容

  • 理解指令级并行概念
  • 掌握静态指令调度及其方法
  • 掌握动态指令调度及其方法
  • 掌握高级动态分支预测原理及其实现方法
  • 理解多线程技术、类型及效果
  • 理解华为泰山处理器流水线

指令级并行(ILP)

  • 在理想情况下,N级流水线(完成指令/时钟周期),则CPI为1
  • 每个时钟周期同执行指令数量为N,指令并行度(ILP)为N
  • 存在结构、数据和控制冲突,单条流水线实际CPI通常大于1
  • 从软件和硬件两个方面提高指令级并行度
    • 软件方面:静态指令调度
    • 硬件方面:动态指令调度

流水线延迟与基本块

  • 虽然流水线实现冲突检测和重定向硬件,但不能完全消除冲突及停顿
  • 复杂流水线结构中,不同执行部件延迟可能长短不一,更难消除
  • 编译器可以尝试调度指令来避免流水线停顿
  • 简单指令级调度针对基本块(Basic Block)
    • 除入口外没有其他转入分支,除出口外没有其他转出分支
    • 基本块内可利用的指令并行度非常有限
    • 对于典型RISC程序,分支频率在15%~25%之间,基本块仅有3~6条非分支指令

浮点运算延迟

生成结果的指令 使用结果的指令 延迟(时钟周期)
浮点算术运算 另一个浮点算术运算 3
浮点算术运算 存储双精度值 2
载入双精度值 浮点算术运算 1
载入双精度值 存储双精度值 0

循环调度示例

for(i=0;i<=999;i=i+1)
    x[i]=x[i]+y[i];
指令 操作 说明
Loop: fld f0,0(x1) f0=数组元素
fadd.d f4,f0,f2 加上f2中的标量
fsd f4,0(x1) 存储结果
addi x1,x1,-8 使指针减8个字节(双字)
bne x1,x2,Loop x1!=x2时跳转

通过调度,每7个时钟周期完成一次循环迭代

循环调度时空图

指令调度优化

多发射处理器分类

  • 多发射处理器大致分为三类
    • 静态调度超标量处理器:每个周期内发射的指令数是可变的
    • 动态调度超标量处理器:内部包含多个流水线,每个时钟可能发射不同数目的指令
    • VLIW(超长指令字)处理器
      • 每个时钟周期发射固定数目的指令
      • 依赖于编译器的静态调度

VLIW处理器

  • 考虑一个VLIW处理器,可以同时执行5种运算
    • 一个整数运算(包含分支)
    • 两个浮点运算
    • 两个存储器存取
  • VLIW指令可能包含与每个功能单元相对应的一组指令字段
  • 总指令长度介于80~120位之间
  • Intel Itanium 1和2:每个指令包中包含6个运算
  • 代码序列必须具有足够并行指令,以填充可用操作槽

软件流水线

  • 调整循环方式,把来自不同迭代的相同指令一起发射执行
  • 这几条指令在硬件上能够并行执行
  • 这称之为软件流水线

循环展开与代码变换

  • 编译器对于静态发射或静态调度的处理器非常重要
  • 为了获得最终展开后的代码,必须进行如下判定和变换
    • 确认循环间迭代不相关,判定展开循环是有用的
    • 使用不同寄存器,避免数据相关
    • 去除多余的测试和分支指令,调整循环终止与迭代代码
    • 分析存储器地址,确定载入和Store指令交换位置后没有引用同一地址
    • 对代码进行调度,保留任何必要相关
  • 3种因素会限制循环展开带来的好处
    1. 每次展开操作分摊的开销数目降低
    2. 代码规模限制
    3. 编译器限制

动态调度

  • 动态调度通过硬件调度指令的执行顺序以减少停顿,同时保持数据流和异常处理行为
    • 解耦程序代码和硬件流水线实现
    • 实现软件无关性
    • 动态处理预料之外的延迟
    • 可以拓展到硬件推测执行
  • 静态调度:使用编译器优化程序指令流,减少指令间冲突
  • 动态调度:不改变程序指令流,但通过调度能够尽量避免相关性停顿
  • 动态调度和静态调度通常共同优化代码

顺序发射与冲突

  • 顺序发射与执行:如果一条指令停顿,后续指令则不能继续进行
  • 流水线中两条相邻指令存在相关性,就可能导致冲突和停顿
fdiv.d f0,f2,f4
fadd.d f10,f0,f8
fsub.d f8,f8,f14
  • 在fadd.d和fsub.d之间(f8)存在反相关,如果流水线在fadd.d之前执行fsub.d,将产生WAR冲突
  • fadd.d和fmul.d之间(f6)存在输出相关
  • 乱序执行和完成将会导致异常处理变得复杂

记分牌算法

  • 记分牌的目标:在没有结构性冲突时,保持每时钟周期1条指令的执行速率
  • 记分牌全面负责指令发射与执行,包括所有冲突检测任务
  • 为了提高并行执行能力,在EX级中同时执行多条指令
fdiv.d f0,f2,f4
fadd.d f10,f0,f8
fsub.d f8,f8,f14
  • fadd.d和fsub.d之间存在反相关(WAR)
  • 必须检查WAW冲突
  • 记分牌通过停顿存在WAR和WAW的后续指令

CDC6600记分牌

  • CDC6600采用load-store系统结构,有16个功能单元
    • 4个浮点单元
    • 5个内存存取单元
    • 7个整数操作单元
  • 每条指令需要经历四个执行步骤
    1. 发射:功能单元空闲且没有其他活动指令以同一寄存器为目标
    2. 读取操作数:监控源操作数是否可用
    3. 执行功能单元:接收到操作数后开始执行
    4. 写结果:检测WAR冲突,如有则停顿

记分牌冲突分析

fdiv.d f0,f2,f4
fadd.d f10,f0,f8
fsub.d f8,f8,f14
  • fadd.d和fsub.d都使用f8,存在WAR冲突
  • fadd.d有一个源操作数为f8,就是fsub.d的目标寄存器
  • fadd.d和前一条指令存在RAW相关
  • 记分牌未能实现转发技术

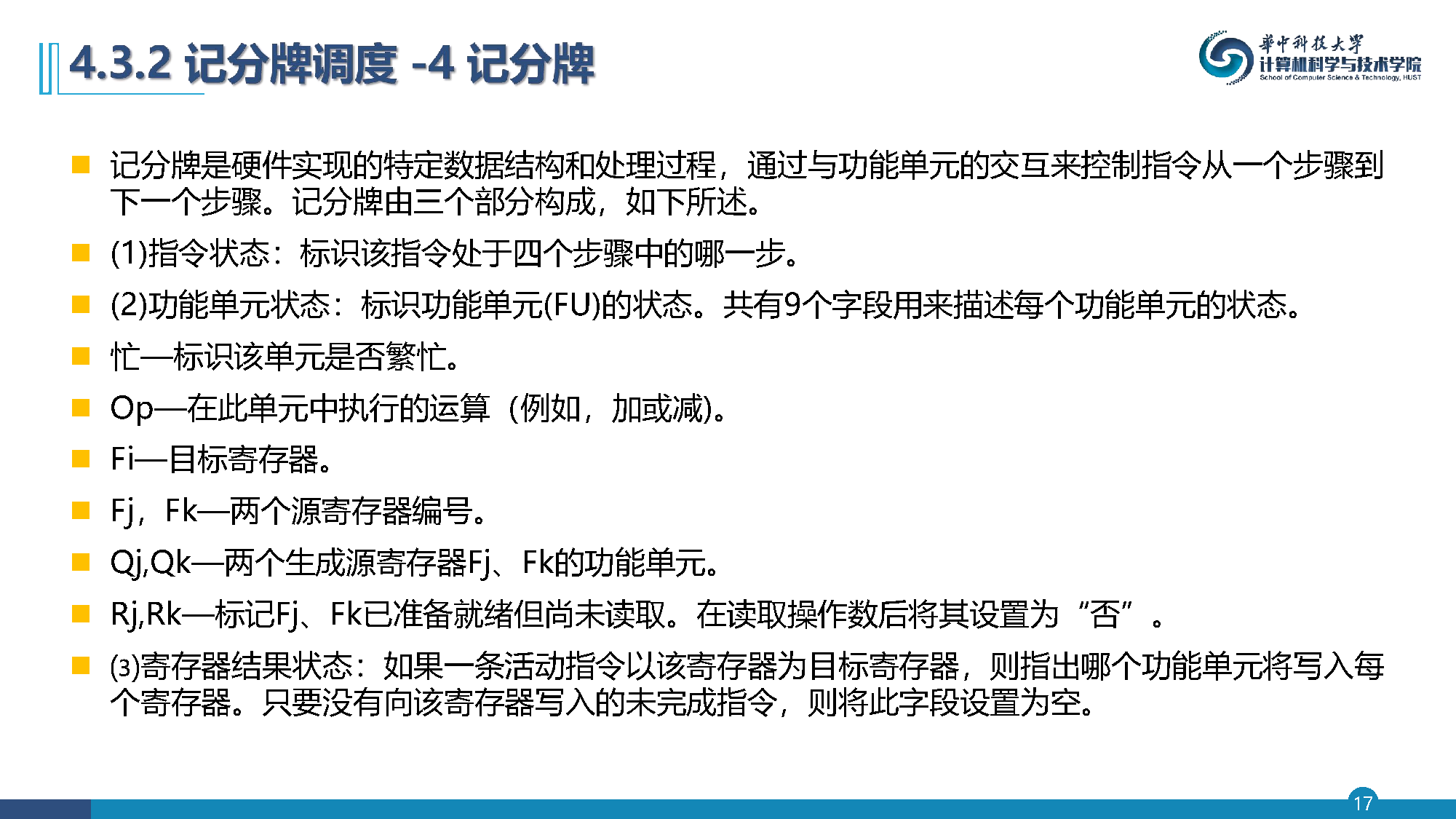
记分牌数据结构

  • 记分牌是硬件实现的特定数据结构和处理过程
  • 记分牌由三个部分构成
    1. 指令状态:标识该指令处于四个步骤中的哪一步
    2. 功能单元状态(9个字段):
      • Busy:标识该单元是否繁忙
      • Op:执行的运算
      • Fi:目标寄存器
      • Fj, Fk:两个源寄存器编号
      • Qj, Qk:生成源寄存器的功能单元
      • Rj, Rk:标记源寄存器是否准备就绪
    3. 寄存器结果状态:指出哪个功能单元将写入每个寄存器

记分牌工作流程

记分牌状态表示例

  • 假定浮点功能单元的EX周期延迟
    • 加法:2个时钟周期
    • 乘法:10个时钟周期
    • 除法:40个时钟周期
  • 执行上述代码,状态表中是什么样的

记分牌操作数标识

  • 记分牌记录操作数标志符信息
  • 例如,在发射指令时,必须记录源寄存器
  • Regs[D]表示寄存器D的内容
  • Fj[FU]←S1表示寄存器名称S1被放在Fj[FU]中

记分牌性能限制因素

  • 记分牌利用可用ILP,在最大程度上降低因为程序RAW所导致的停顿数目
  • 受以下几个因素影响
    • 指令间可用并行数
    • 记分牌的项数:决定了窗口的大小
    • 功能单元的数目和类型
    • 存在反相关和输出相关
  • WAW和WAR冲突在动态调度处理器中变得更为重要

Tomasulo算法

  • IBM360/91浮点单元使用由Robert Tomasulo发明的支持乱序执行方法
  • 特点
    • 跟踪指令相关,在操作数可用时立即执行指令
    • 重命名寄存器以避免WAR和WAW冲突
    • 软件无关性,无需修改编译器
    • 可以扩展
    • 处理流水线推测执行

Tomasulo算法硬件结构

  • 指令从指令单元以FIFO的顺序发送到指令队列
  • 保留站:包括操作、实际操作数以及用于检测和解决冲突的信息
  • load缓冲区:保存有效地址、跟踪未完成的load、保存已完成的加载结果
  • store缓冲区:保存有效地址的组件、保存待Store指令的地址和值
  • FP单元和load单元的结果放在公共数据总线(CDB)上

寄存器重命名示例

原始代码 重命名后
fdiv.d f0,f2,f4 fdiv.d f0,f2,f4
fadd.d f6,f0,f8 fadd.d S,f0,f8
fsd f6,0(x1) fsd S,0(x1)
fsub.d T,f10,f14 fsub.d f8,f10,f14
fmul.d f6,f10,T fmul.d f6,f10,f8
  • 共有两处反相关WAR:fadd.d与fsub.d之间、fsd与fmul.d之间
  • fadd.d和fmul.d之间还有输出相关WAW
  • 三个名相关都可以通过寄存器重命名来消除

Tomasulo寄存器重命名

  • Tomasulo方案中,寄存器重命名功能由保留站实现
  • 保留站会缓存等待发射指令的操作数
  • 保留站在一个操作数可用时马上提取并缓冲它
  • 等待执行的指令会指定保留站作为输入源
  • 连续进行写入操作并且重叠执行时,只会使得最后一个操作更新寄存器
  • 使用保留站而不是集中式寄存器堆,使得冲突检测和执行控制是分散式的
  • 结果将直接从缓冲它们的保留站中传递给功能单元
  • 旁路是使用公共结果总线(CDB)完成的

Tomasulo算法步骤

  • 发射:从FIFO指令队列的头部获取下一条指令。如果有匹配保留站为空,则发射指令。如果没有空保留站,则停顿。发射时对寄存器进行重命名,消除WAR和WAW冲突
  • 执行:如果有一个或多个操作数不可用,则监视公共数据总线。当操作数变为可用时,放到保留站中。当所有操作数都可用时,在相应功能单元中执行运算
  • 写结果:在计算出结果之后,写到CDB上,再传送到寄存器和任意等待这一结果的保留站(包括存储缓冲区)

保留站字段

  • 每个保留站有以下7个字段
    • Op:对源操作数S1和S2执行的运算
    • Qj、Qk:将生成相应源操作数的保留站
    • Vj、Vk:源操作数的值
    • A:保存为载入或Store指令计算存储器地址的信息
    • Busy:指明这个保留站及其相关功能单元正被占用
  • 寄存器堆有一个字段Qi:一个运算的结果应当存储在这个寄存器中,则Qi是包含此运算的保留站编号

Tomasulo执行示例

  • 假定延迟值
    • Load指令:1个时钟周期
    • 相加指令:2个时钟周期
    • 乘法指令:6个时钟周期
    • 除法指令:12个时钟周期
1. fld f6,32(x2)
2. fld f2,44(x3)
3. fmul.d f0,f2,f4
4. fsub.d f8,f2,f6
5. fdiv.d f0,f0,f6

指令执行时空图

指令 1 2 3 4 5 6 7 8 9 10 ...
fld f6,32(x2) I S C W
fld f2,44(x3) I S C W
fmul.d f0,f2,f4 I s S E E E E E C
fsub.d f8,f2,f6 I S E C W
fdiv.d f0,f0,f6 I s s s s s S
fadd.d f6,f8,f2 I S E C W

六条指令的完成时间分别为第4、5、12、8、24和10

Tomasulo算法伪代码

指令状态 等待条件 操作或记录工作
发射 FP操作 站r空 更新寄存器状态和保留站
载入或存储 缓存区r空 计算有效地址
执行 FP操作 Qj=0 且 Qk=0 计算结果
载入/存储操作步骤1 Qj=0 计算有效地址
载入步骤2 步骤1完成 从存储器读取
写结果 执行完成且CDB可用 更新寄存器和保留站

动态展开循环

  • 如果能够准确预测分支,保留站也可以同时执行多条指令
  • 循环展开不需要修改代码也能实现,是由硬件使用保留站动态展开的
  • 保留站可以充当额外的寄存器,实现重命名
  • 第10个拍已经发射了该循环两个连续迭代中的所有指令
  • 达到稳定状态之后,一次循环延迟为6个时钟周期

循环展开时空图

指令编号 1 2 3 4 5 6 7 8 9 10 11 12 13 14 15 16 17
fld f0,0(x1) I S E E E E E E E C W
fmul.d f4,f0,f2 I s s s s s s s s S E E E C W
fsd f4,0(x1) I s s s s s s s s s s s s S C
addi x1,x1,8 I
bne x1,x2,Loop I

Load/Store指令顺序

  • Load指令和Store指令访问不同地址时,可以放心地乱序执行
  • 如果访问相同地址,则会产生数据相关
    • Load在Store之前:交换会导致WAR冲突
    • Store在Load之前:交换会导致RAW冲突
  • 处理器可以检查未完成Store指令是否与Load指令共享相同存储器地址
  • Tomasulo优点:可以提供非常高的性能
  • 缺点:复杂性,需要大量硬件

分支预测器

  • 动态指令调度加速指令执行速度,导致分支预测错误代价更大
  • 分支预测器类型
    • 局部分支预测器:每个分支自己过去的行为
    • 全局分支预测器:分支之间的关联
  • 相关预测器或全局预测器:利用其他分支行为来进行预测
add x3,x1,#-2
if (aa==2)
    bnez x3,L1 ;branch b1 (aa!=2)
    aa=0;
if (bb==2)
L1: add x3,x2,#-2
    bb=0;
    bnez x3,L2 ;branch b2 (bb!=2)
    if (aa!=bb) add x2,x0,x0 ;bb=0
L2: sub x3,x1,x2 ;x3=aa-bb
    beqz x3,L3 ;branch b3 (aa=bb)

(m,n)预测器

  • 利用最近m个分支的行为从2^m个分支预测器中进行选择
  • 每个预测器都是单个分支的n位局部预测器
  • m个分支的全局历史记录在m位移位寄存器中
  • 将分支地址的低位与m位全局历史串联在一起,对分支预测缓冲区进行寻址
  • 一个64项的(2,2)预测器:6位索引(4位地址+2位全局位)
  • 没有全局历史的2位预测器就是(0,2)预测器

分支预测准确度对比

  • 相关预测器的性能优于具有相同状态位数的简单2位预测器
  • 经常优于具有无限项数的2位预测器
  • 混合预测器:结合本地分支信息和全局分支历史
  • gshare预测器:索引是通过异或分支地址和最近的条件分支结果

竞赛预测器

  • 单一预测器都有其限制
  • 竞赛预测器:采用多个预测器(全局+局部),加上额外的选择器
  • 可以以中等规模的预测位实现更好的预测准确度
  • 局部预测器:包括两级预测器
    • 上级:局部历史表(1024个10位项)
    • 下级:有1K项的3位饱和计数器表
  • 这种组合共使用29K位

Intel Core i7分支预测

  • Intel Core i7使用了两级预测器
  • 第一级预测器较小:每个时钟周期预测一个分支
  • 较大的二级预测器作为备份
  • 每个预测器组合了3个不同预测器
    1. 简单的两位预测器
    2. 全局历史预测器
    3. 循环退出预测器
  • 还有独立单元为间接分支预测目标地址
  • 使用栈来预测返回地址

基于硬件的推测

  • 通过预测分支的输出,在假定预测正确的前提下执行程序
  • 持续提取、发射和执行指令,就好像分支预测总是正确的
  • 当预测错误时,能够恢复到前一个正确状态重新执行
  • 关键思想:允许指令乱序执行,但强制顺序提交
  • 重排序缓冲区(ROB):保存已经完成执行但还没有提交的指令结果

重排序缓冲区

  • ROB提供了很多内部隐式寄存器
  • ROB从指令完成到其提交完毕之前保存结果
  • ROB中每条条目包含五个字段:指令类型、目的地字段、值字段和就绪字段
  • ROB包含存储缓冲区
  • Store指令仍然分两步执行,但第二步是由指令提交来执行的
  • 使用ROB条目编号而不是保留站编号来标记结果

ROB指令执行步骤

  1. 发射:从指令队列获得指令,如果存在空保留站而且ROB中有空条目,则发射
  2. 执行:等待操作数可用,然后在功能单元中执行运算
  3. 写结果:结果写到CDB上,然后写到ROB和等待的保留站
  4. 提交:完成指令的最后一个阶段
    • 正常提交:更新寄存器,从ROB清除指令
    • Store提交:更新存储器
    • 分支预测错误:ROB被刷新,从分支的后续正常指令处重新开始

ROB状态表示例

  • 保留站和寄存器状态字段的基本信息与Tomasulo算法中相同
  • 区别:Qj和Qk字段以及寄存器状态字段中的保留站编号被ROB条目编号代替
  • Dest字段:指定一个ROB条目,也就是这个保留站条目所生成结果的目的地
  • "值"列:所保存的值;#X格式表示ROB条目X的值字段

ROB算法伪代码

指令状态 等待条件 操作或记录工作
发射 保留站和ROB都可用 更新寄存器状态和保留站
执行浮点指令 Qj=0 且 Qk=0 计算结果
载入步骤1 Qj=0 计算有效地址
载入步骤2 步骤1完成 从存储器读取
存储 执行完成 更新ROB
提交 ROB头部且Ready 更新寄存器或存储器

寄存器重命名总结

  • 通过寄存器重命名消除名相关(WAR和WAW)
  • 通过推测执行方法能够减轻分支相关带来的停顿
  • 记分牌、Tomasulo和ROB提供了隐式重命名方式
  • 体系结构显式寄存器被运行时分配到内部临时寄存器
  • 显式寄存器重命名:明确使用更大的物理寄存器集,并与寄存器重命名方法结合在一起

多线程技术

  • 多线程技术允许同时执行多个线程
  • 类型
    • 细粒度多线程
    • 粗粒度多线程
    • 同时多线程(SMT)
  • 可以进一步提高处理器利用率

华为泰山处理器

  • 华为泰山处理器是华为自主研发的数据中心处理器
  • 采用先进的微架构设计
  • 支持多核多线程
  • 高效的流水线设计
  • 先进的功耗管理

泰山处理器流水线

  • 采用多级流水线设计
  • 支持乱序执行
  • 集成先进的分支预测器
  • 高效的资源利用率

泰山处理器微架构

  • 高性能整数运算单元
  • 高效的浮点运算单元
  • 大容量的缓存层次结构
  • 先进的内存访问优化

泰山处理器特性

  • 高并发处理能力
  • 低功耗设计
  • 高安全性和可靠性
  • 广泛的应用场景

指令级并行技术总结

  • 静态指令调度:编译器优化指令顺序
  • 动态指令调度:硬件动态调整指令执行顺序
  • 寄存器重命名:消除名相关
  • 分支预测:减少控制冲突
  • 推测执行:提前执行可能执行的指令

动态调度算法对比

特性 记分牌 Tomasulo ROB
冲突检测 集中式 分散式 分散式
寄存器重命名
推测执行
复杂性 中等 最高

分支预测技术发展

  1. 静态分支预测:基于编译器的预测
  2. 局部分支预测:基于分支历史
  3. 全局分支预测:基于所有分支的关联
  4. 相关分支预测:结合局部和全局
  5. 竞赛分支预测:多个预测器竞争

本章小结